内容警告免安装中文版 v1.19E免安装版

内容警告(Content Warning)是一款多人合作恐怖游戏。游戏中玩家们将以第一人称视角开展的3D模式以与朋友们一起拍摄吓人的内容,试图在网络上走红。游戏里局内所融合的元素复杂多样,包括各种怪物以及地图区域等以及支持多人在线组队游玩,同时该游戏还支持使用ASCII面部定制器定制属于自己的面部表情,然后购买各种装备与好一起去探索这个恐怖的游戏世界。

在内容警告游戏探索过程中,玩家们会遇到各种可怕的实体动画怪物、被诅咒的远古遗物以及其他神秘的收藏品。为了记录这些惊心动魄的场景,玩家必须在氧气耗尽、相机电池耗尽或队友陷入昏迷之前完成尽可能多的拍摄任务。内容警告支持2~4人在线协同作战强调团队合作和沟通,而游戏配备语音聊天系统保证沟通顺畅,游戏中的实时录音功能更是可以记录下珍贵的瞬间方便日后回顾和分享,非常的有趣好玩,有对这款游戏感兴趣的玩家们欢迎前来本站免费下载游玩哦~

内容警告免安装中文版 v1.19E免安装版(图1)

内容警告游戏特色

1、多人合作:支持单人单机,或者2-4人在线合作组队进行游戏,还能进行语音聊天。

2、极高自由度:创建角色时,可以进行ASCII 人脸定制,制作和保存游戏内录音等。

3、元素丰富:不但是以3D模式展开游戏,其中还添加很多内容,包括有可怕的动画物理怪物,各大区域地图等。

内容警告游戏玩法介绍

1、要么成名,要么死在努力中!《Content Warning》是一款合作恐怖游戏,玩家可以与好友一起拍摄恐怖画面,并借此走红。

内容警告免安装中文版 v1.19E免安装版(图2)

2、小队起来,用ASCII面孔定制器定制你的面孔,购买一些装备,使用潜水钟去旧世界!在那里,你会遇到可怕的物理动画怪物,诅咒的文物和其他文物!

内容警告免安装中文版 v1.19E免安装版(图3)

3、在你耗尽氧气、相机电池或朋友之前,尽可能多地拍下可怕的事情……

内容警告免安装中文版 v1.19E免安装版(图4)

4、如果你活了下来,你需要回到潜水钟里,把你和你的队友送到水面上。把你混乱的镜头上传到SpöökTube,参加一个观看派对,等待观看次数的增加!

内容警告免安装中文版 v1.19E免安装版(图5)

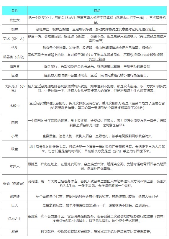
内容警告全怪物应对方法攻略

1、铁处女:把一个队友关住,互动后15s内对照屏幕输入相应字符解锁(就跟金山打字一样),三次错误机会。

2、蜘蛛:会吐蛛丝,被蛛丝黏住一直跑可以挣脱,游戏内弹幕说这玩意要对它闪光进行驱赶。

3、壳比(蜗牛人):移速不快,会拉住玩家开始狂肘(强健),伤害不高,但是刷多只威胁很大(壳比索敌是根据声音和光照)。

4、钻头:脑袋是个搅拌器,冲锋怪,很好躲,他冲锋期间撞墙会把自己撞翻,挺乐的。

5、机器狗(机枪):索敌不是完全看背上的枪,有时候子弹打过来了狗本体没看见你,不建议根据红光来躲避视野,判定比较迷。

6、循声:四手爬行,头部和身体全长满耳朵,移动速度比较快,中规中矩的追击怪。

7、巨眼:瞳孔放大的时候不会主动攻击,靠近一段时间后瞳孔缩小进行高速追击。

8、大头儿子(小鬼):被人靠近会先原地盯着玩家然后转头就跑,如果遇到不跑的,那是攻击前摇,攻击方式和钻头类似,小走位躲一下,还有大头儿子直接咬人的情况,但是不知道为什么没有伤害。

9、水熊虫:靠近玩家后抓住玩家拖行,头几次抓取没有伤害,后几次被抓可能是卡在某个地方了造成伤害(这玩意刷分神器,第二轮第一天遇到这个直接被抓着刷了22k分)。

10、圆石:一个圆形的长了四肢的玩意,身上很多洞,会旋转进行吸人,吸力很强必须反方向一直走,被吸到身上后会被甩出去,这玩意也会平A。

11、小黑:全身黑色,追着人跑,找到人后会一直吸着打,被手电筒照到两秒就会消失。

12、吸盘:地上有骨头的时候抬头看,可能会见一个海星一样的吸盘在天花板挂着,会把正下方的人吊起来,伤害低但是控制时间长,目前解决方案是丢(按q)手上的东西能下来。

13、炸弹人:跟跳蚤一样爬在地上,在远处发现你,会直接丢炸弹,近距离必死。靠近时怪物背后回会亮起黄光,然后扑向你自爆。

14、蜈蚣(抓取哥):没有腿,用一个大尾巴拖着身体走,看到人就会冲过去把人举起来往队友方向or墙上丢,伤害大约为2/3血,一般不致死。会连续抓取同一个目标。

15、鬼娃娃:穿个白袍拿个匕首,在周围的时候会有小孩的笑声,移动速度比较快,追着人捅刀子

16、巨人:最抽象的玩意,蛮牛冲撞直接锁定allin一个,速度很快不好躲,遇到必死。

17、红衣之主:看到第一次不会发生什么,它会消失在视野外,但看到第二次就会把你视野强行拉过去(锁屏)发出红光然后快速掉血,似乎无法挣脱,这个怪个子比较高。

18、激光:碰到就死,怪物貌似有躲激光机制,想试试能不能秒怪结果壳比直接绕着走。

内容警告免安装中文版 v1.19E免安装版(图6)

内容警告游戏设施攻略

1、游戏中的各区域地图中,会有各种设施、建筑,是可以直接跳上去的。

2、ps:只要有凹凸不平的地方,我们都可以不借助工具跳上去。

内容警告免安装中文版 v1.19E免安装版(图7)

3、其主要作用也很明显、就是在我们角色跳上去后,能够躲避绝大多数怪物的追捕。

像青蛙头、僵尸蜗牛、粘液虫、搅拌头这类怪物,根本就无法突进上来,当然极个别怪物除外。

内容警告免安装中文版 v1.19E免安装版(图8)

配置需求

1、最低配置:

需要 64 位处理器和操作系统

操作系统: Win 10

处理器: Intel Core i5 @ 2.5 GHz or equivalent

内存: 8 GB RAM

显卡: NVIDIA GeForce GTX 1050 ti or AMD R9 380

DirectX 版本: 11

网络: 宽带互联网连接

存储空间: 需要 4 GB 可用空间

2、推荐配置:

需要 64 位处理器和操作系统

操作系统: Win 11

处理器: Intel Core i5 @ 3.0 GHz or AMD Ryzen 5 or equivalent

内存: 16 GB RAM

显卡: NVIDIA GeForce GTX 1060 or AMD RX 470 or equivalent

DirectX 版本: 12

网络: 宽带互联网连接

存储空间: 需要 6 GB 可用空间